The War Against Gage R&R Spreadsheet
As a rule of thumb, the gage should have the ability to distinguish a minimum of 10 readings within the tolerance range. It may need maintenance or perhaps the fixture holding the part for measurement is not adequate. It is positioned next to the item in order to check the radius of curvature. Suppose you wish to decide if a specific gage is capable of measuring the length of a particular part. A gage is any system that’s utilized to do a measurement. The term gage (or gauge) refers to how the methodology is directed at validating instruments or measurement procedures.
Using Gage R&R Spreadsheet
Measurement systems are very significant in continuous process improvement. Once a measurement process is found acceptable, it’s just as important to institute a formal system to deal with the measurement system to make sure that it is still reliable and dependable. If it is not in statistical control, you can never be sure of the results you are obtaining. Always bear in mind it is the measurement system which is being evaluated here, not the products.
Gage R&R Spreadsheet Fundamentals Explained
Two spreadsheets are easily available. It’s possible that you name your spreadsheet whatever you would like. It’s possible that you name your spreadsheet all you desire. If you own a spreadsheet that could read in text files, the setup is going to be a ton simpler to do. Should you want to use the spreadsheet, then you will have to click enable content. Open the spreadsheet you’d like to publish. The best method to get to be aware of the spreadsheets and the way that they work is to experiment with the spreadsheets, altering the turquoise fields in many ways, and to then see what the results are in the other fields and the statistical distribution graph.
Gage R&R Spreadsheet – the Story
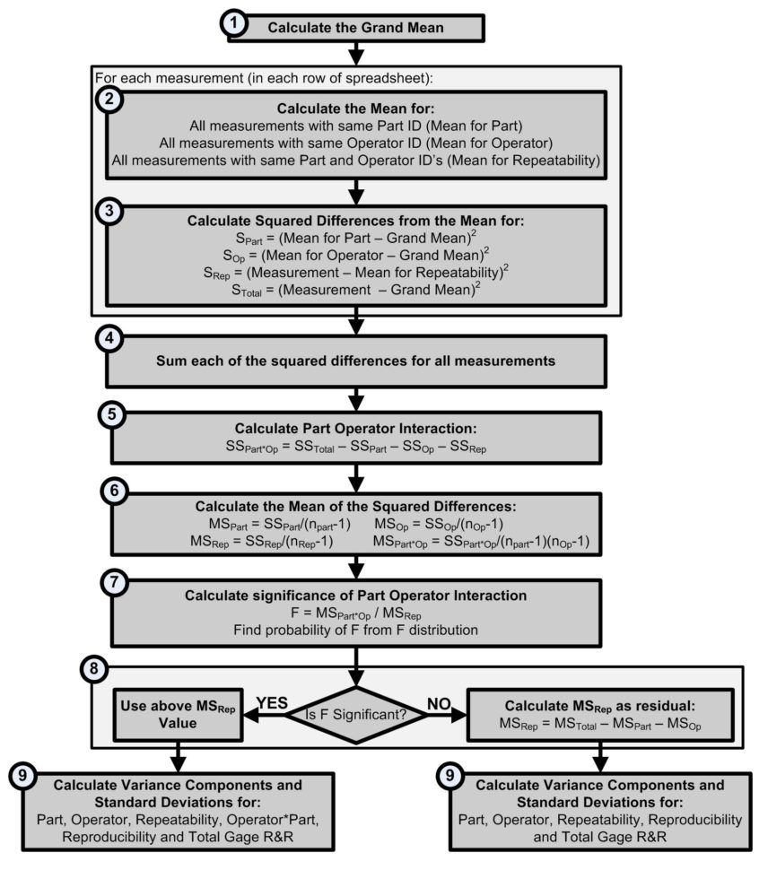
A great means to consider repeatability is the fact that it is the variation we get when we measure the exact same part numerous times with the exact same measuring device. In the event the repeatability of a measurement process isn’t satisfactory, one needs to question the grade of the measurement system, or train the operators which don’t obtain repeatable results in the event the measurement system doesn’t seem to be accountable for the high variability. Repeatability assesses how well the identical person can receive the exact same measurement over and over again while he or she measures precisely the same part. Or repeatability examines the variation between measurements of the exact same part when measured by the very same appraiser with the exact same measurement device. For example, a high repeatability relative to reproducibility indicates the demand at a better gage.
The Ultimate Gage R&R Spreadsheet Trick
Measurement system variation is frequently a big contributor to the observed process variation, and in a number of instances it is found to the be the main contributor. It is often a major contributor to the observed process variation, and in some cases it is found to be the number-one contributor. Sadly, many times there’s so much variation with the true measurement system we don’t have any earthly clue how much variation is because of the true procedure.
Understanding Gage R&R Spreadsheet
For an actual study 10 or more parts, 3 operators and 3 measurements is advisable. If repeating a measurement is affordable, or in the event the characteristic being measured is critical, the quantity of trials should be raised appropriately. The folks who do the measurement must understand how to measure, needless to say. In such a scenario, alternative procedures for part measurement needs to be investigated. All measurements with the exact same Part ID will have the exact value for Mean for Part.
Sample for Gage R&R Spreadsheet
